- The development of Mineralisation and Geothermal Resources around the Ring of Fire is also impacted by the seismic risks here. The nature of tectonic convergence and subduction zones means that earthquakes are normal events. Open Pit mines have been successfully designed and constructed to withstand strong earthquakes, but there have also been significant failures. Earthquake-associated damage has been reported in South America, Asia, and Western Tropical Pacific.
- Pit slopes that survive strong earthquakes in active seismic regions often designed using good seismic guidelines and site-specific seismic hazard assessments.
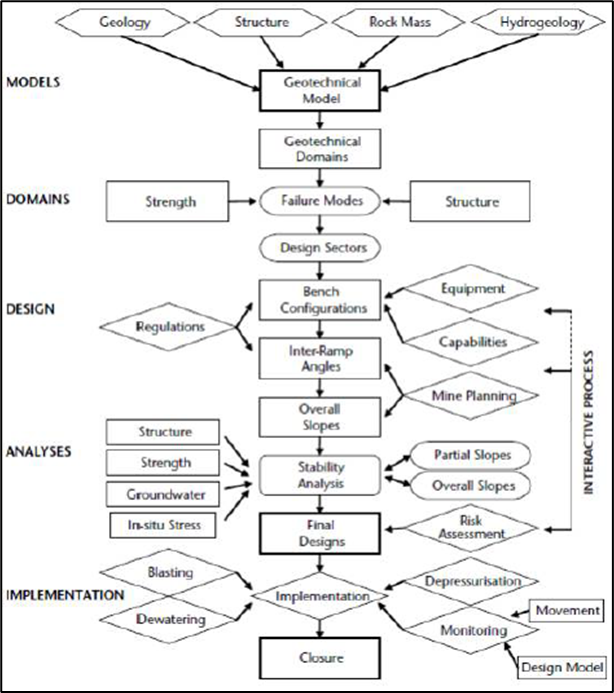
- Design factors include topography, slope geometry, pit rock mass, pit water management and pit design. Water management is important including pore pressures.
- Microseismic monitoring of hard rock mine slopes is a way to help monitor the mechanical behaviour of the slopes and better understand safety and economic risks.



